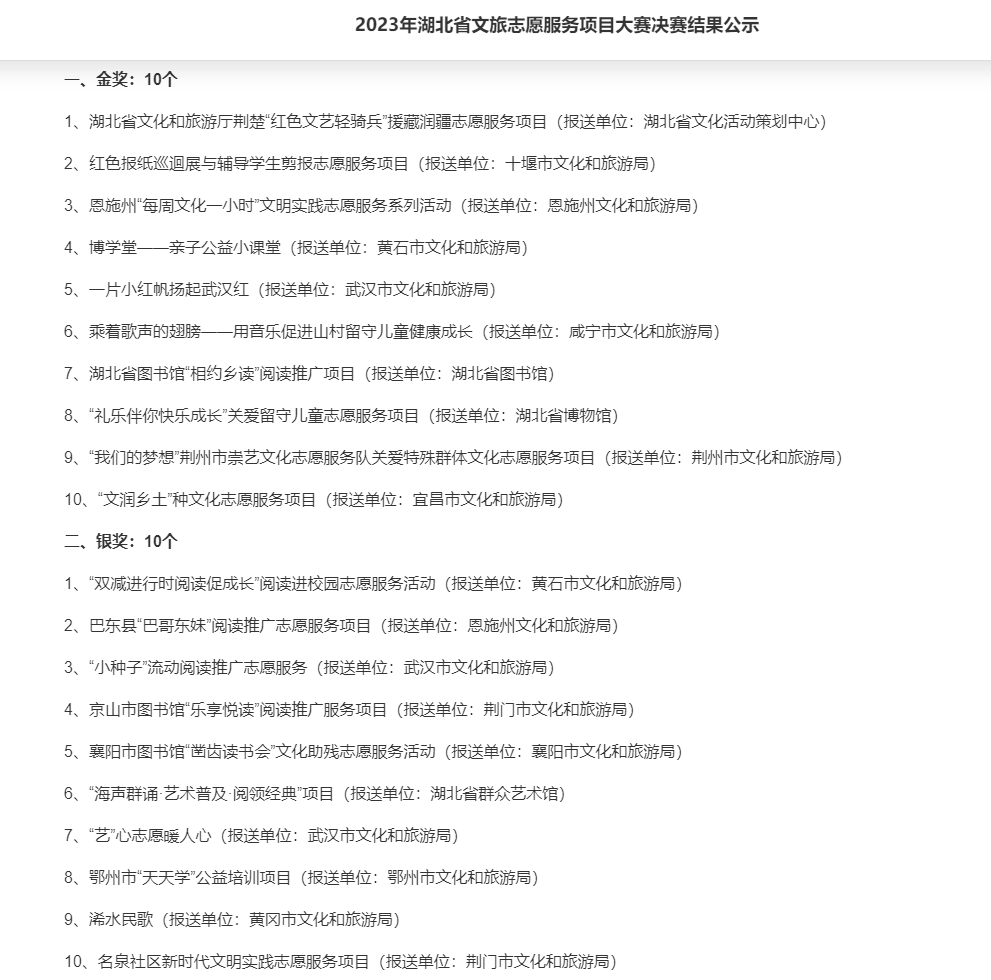
省级非遗项目“浠水民歌”在2023年湖北省文旅志愿服务项目大赛决赛中荣获银奖
发布时间:Dec 22, 2023 | 作者:浠水县文化馆
文艺点亮生活,志愿服务温暖人心。12月8日,“文艺点亮生活”——2023年湖北省文旅志愿服务项目大赛决赛在湖北省图书馆成功举办,本次大赛采用讲述汇报形式加PPT或视频展示、现场答辩等形式进行,评委现场打分并公布分数。由黄冈市文化和旅游局选送的浠水县省级非物质文化项目“浠水民歌”获得银奖。
本次大赛既是志愿服务品牌项目的大检验,又是组织交流、互相学习的好机会,将助推文旅志愿服务新局面。
活动现场摆放了各个参赛项目的介绍展板,集中展示了文旅志愿服务项目决赛的内容以及活动的精彩瞬间,32个项目负责人分享了自己团队的志愿服务故事。浠水民歌代表性传承人李柳媛说:“我希望我们“浠水民歌会”一代又一代人永远开展下去,让“浠水民歌”传唱得不仅仅是更远,而是永远流传!”




- 上一篇: 传递书香 文化暖心
- 下一篇: 第二届湖北非遗产品优惠展销季暨非遗嘉年华开幕,浠水豆糕展风采